Yazı Boyutunu Büyüt
Yazı Boyutunu Küçült
Linkleri Belirginleştir
Yakınlaştır
Uzaklaştır
Ayarları Sıfırla
SİTE HARİTASI
TR
EN
Süleyman Demirel Üniversitesi
Matematik Bölümü
Ana Sayfa
Kurumsal
Misyon ve Vizyon
Program Çıktıları
Program Öğretim Amaçları
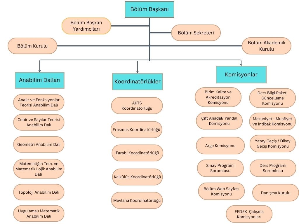
Organizasyon Şeması
Yetki, Görev ve Sorumluluklar
Yönetim
Komisyonlar
Lisans
SDÜ Mevzuat ve Karar Sistemi
Akademik Takvim
Yönetmelikler
Yandal ve Çift Anadal Programları
Ders İçerikleri
Ders Programı
Bitirme Ödevi (Bitirme Projesi)
Uygulama Esasları
Formlar
Şablonlar
İsteğe Bağlı Staj
Sınav Programı
Yatay Geçiş
Erasmus+ İkili Anlaşmalar Listesi
Öğrenci Danışmanları
Lisansüstü
Akademik Program
Doktora Yeterlik Komitesi
Akademik Takvim
Ders Kataloğu
SDÜ Lisansüstü Yönetmeliği
YÖK Lisansüstü Yönetmeliği
Fen Bilimleri Enstitüsü
Başvuru Koşulları
Personel
Akademik
İdari
Emekli Öğretim Üyeleri
FEDEK
İletişim
Organizasyon Şeması